Our Senior Leadership
Ylette D. Rentero, President & Chief Operating Officer
Vice-Presidents
Luningning C. Belen, Vice-President & Chief Compliance Officer
Raymund P. Villavicencio, Vice-President & Chief Risk Officer
Jeffrey T. Tantiado, Head of IT Division
Michael B. Chong, Head of Treasury Department
Mark Angelo M. Abelgas, Head of Credit Management & Service Division
Senior Assistant Vice-Presidents
Atty. Mercedes B. Margallo, Head of Legal and HR Division
Melissa M. Baro, Head of Legal Documentation / Assistant Corporate Secretary
Roisell Ann Marie M. Castro, Head of Commercial Lending Division
Guido Dennis M. Baltazar, Head of Central Accounting Department
Gilbert A. Doria, Area Head of Branch Banking Division
Ferdinand A. Ocsit, Project Manager
Assistant Vice-Presidents
Andres S. Parolan, Head of Internal Audit Department
Belarmino I. Alladel, Head of Human Resource Department
Jenelyn R. Petate, Head of Batangas Lending Office
Sheryl A. Derequito, Area Head of Branch Banking Division
Crisanto D. Pantonial, Head of Branch Banking Operations
Charyl A. Ceneta, AML Officer
Remiesol D. Navarro, Operational Risk Officer
Deanna Jean K. Enciso, Head of Cavite Lending Office
Simeon M. Clarin, Head of Credit Services Department
Jasmin L. Ninobla, Head of General Accounting Section


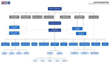
Table of Organization


Copyright 2026 Luzon Development Bank. All rights reserved.
Luzon Development Bank is a supervised bank by the Bangko Sentral ng Pilipinas with telephone number at (02) 8811-1277 and email address at consumeraffairs@bsp.gov.ph.